简介:
USB_NoteKeyBoard-Infinity是一款由两颗机械键盘轴+一个EC11旋转编码器构成的多媒体键盘

演示视频:
按键功能修改软件:

下载地址:https://wwym.lanzouq.com/b0encrnfa 密码:1234
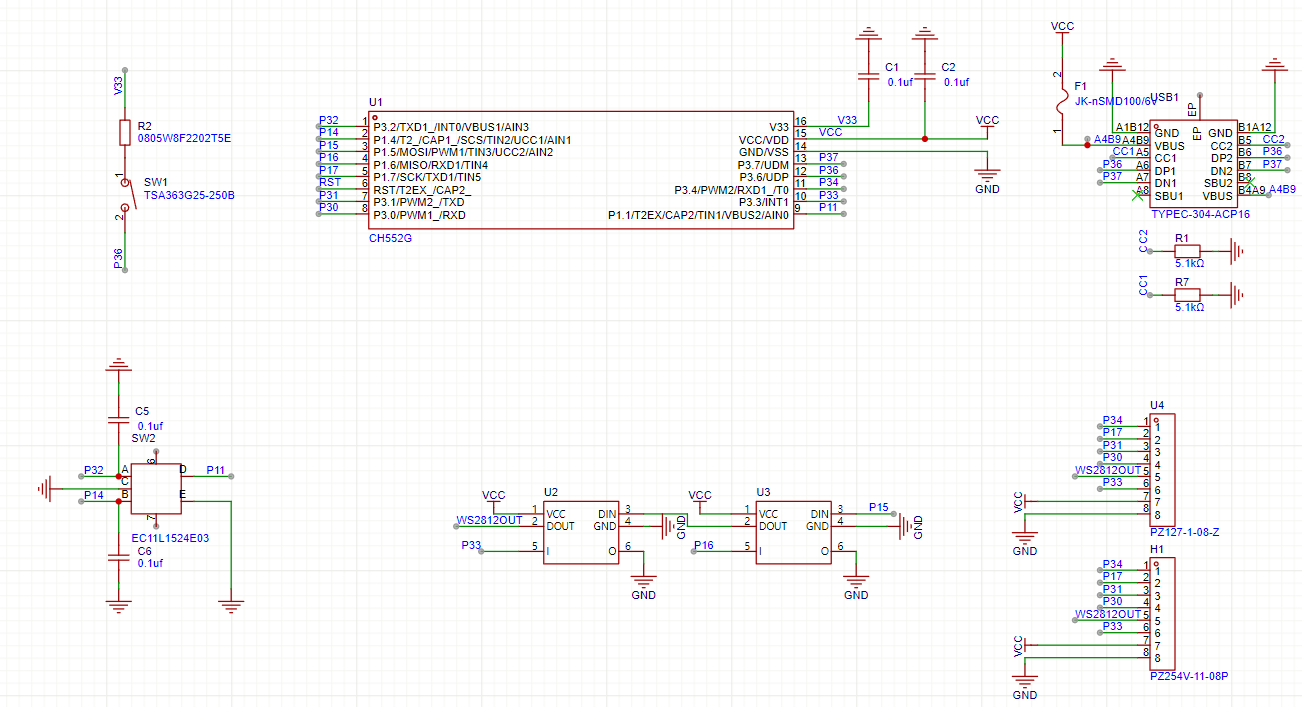
电路设计:



开源地址:
https://gitee.com/hanbingniao/usb_notekeyboard-infinity(包含:PCB;MCU固件;上位机程序源码)
https://wwym.lanzouq.com/ipza507azsof(包含:MCU固件代码;刷写教程等)
使用说明书:
https://wwym.lanzouq.com/iO2AS11vhzhi
Image


评论区